导航
首页
产品中心
上海跃进医用光学
耳鼻喉综合诊疗台
五官检查器
直接检眼镜
医用放大镜
壁挂式医疗诊察系统
全科巡诊包
口镜
X射线胶片观察灯
X射线用品
标准对数视力灯箱系列
紫外线消毒车
紫外线消毒箱
紫外线消毒器
红外热辐射理疗灯
医用转移车
病床系列
不锈钢担架车
床头柜
医用推车
手术凳
其他护理产品
医用工作台及洗手池
医用柜
新型护理产品
其他
培养箱系列
生化培养箱
霉菌培养箱
二氧化碳培养箱
厌氧培养箱
恒温恒湿箱
光照培养箱
人工气候箱
低温生化培养箱
隔水式电热恒温培养箱
电热恒温培养箱
干燥箱系列
真空干燥箱
胶片干燥箱
远红外干燥箱
热空气消毒箱
电热恒温干燥箱
电热恒温鼓风干燥箱
干燥/培养两用箱
高温箱
试验箱
药品稳定性试验箱
高低温交变试验箱
高低温交变湿热箱
盐雾腐蚀试验箱
冷藏箱系列
药品冷藏箱
血液冷藏箱
血小板保存箱
震荡培养箱
震荡器\摇床
净化工作台
生物安全柜
箱式电炉
水温箱/水浴锅
新闻
技术
报价单
公司介绍
联系我们
首页
>
技术
>
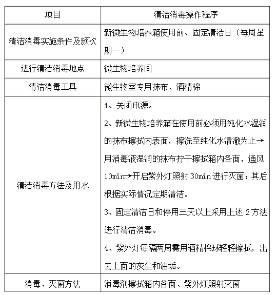
微生物培养箱的清洁消毒操作规程
1 目 的 树立微生物培养箱清洗消毒的操作程序,使微生物培养箱的清洗消毒操作规范化,保证其操作的正确性。 2 适用范围 适用于微生物培养箱的清洗消毒。 3 责 任 者 QC检验人员。 4 程 序
上一篇:
电热恒温培养箱的操作规程
下一篇:
恒温恒湿培养箱的用途以及特点
相关文章
人工气候箱与光照培养箱的区别
医用放大镜:了解它的功能和用途
1:上海微生物霉菌培养箱哪个牌子好?
真空干燥箱的特点及其应用鼓风干燥箱的工作原理及适用范围工业上...
干热灭菌操作过程中应注意哪些问题为什么热空气消毒箱和压力蒸汽...
"光照培养箱: 光合作用的关键助手"
GB 4789.15 霉菌和酵母计数:霉菌培养箱的解决之道
光照培养箱:为植物生长提供理想环境
推荐产品
上海跃进二氧化碳细胞培养箱HWJ-2-80 水套式CO2细胞培养箱(老型号WJ-2)
上海跃进电热恒温鼓风干燥箱HGZF-II-101-2(老型号GZX-GF101-2-BS-II)
上海跃进真空干燥箱DZF-0 (方形)
上海跃进电热恒温鼓风干燥箱HGZF-101-1(老型号GZX-GF101-1-BS)